021-58955363
021-58955363
速递!山东统考具体时间公布|艺承明鑫艺考 上海艺考培训机构
2024/11/2 16:44:11

图片

图片

山东省统考时间也公布啦!
山东艺考生看过来!省统考将于2024年11月30日启动

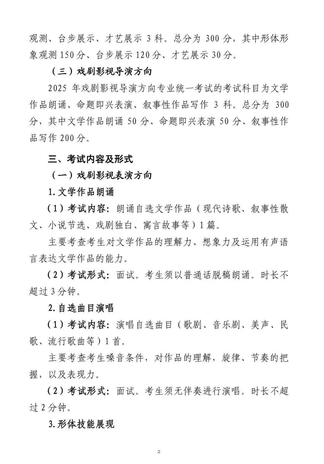
表(导)演(戏剧影视导演方向)专业将采取笔试+现场面试形式。

播音与主持、表(导)演(戏剧影视表演、服装表演方向)专业采取现场面试形式。

下拉查看考试安排...

图片


01

统考时间安排



表(导)演类(戏剧影视导演方向):

11月30日笔试

12月3日-13日面试

面试地点:山东艺术学院

表(导)演类(戏剧影视表演方向):

13月3日-13日面试

面试地点:山东艺术学院

表(导)演类(服装表演方向):

12月3日-13日面试

面试地点:山东工艺美术学院

播音与主持类:

12月3日-13日面试

面试地点:山东青年政治学院



02


考试说明



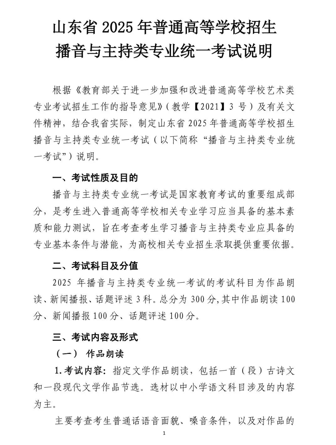
丨播音与主持专业丨

图片

图片


丨表演专业丨

图片

图片

图片

图片

图片

图片